TERAPIA COGNITIVO CONDUCTUAL (TCC)
La terapia cognitivo-conductual es un modelo terapéutico a corto plazo que ha demostrado su eficacia con una amplia gama de dificultades psicológicas, desde la ansiedad hasta el bajo estado de ánimo y el trauma. Se basa en el impacto de lo que las personas piensan sobre cómo se sienten y se comportan. En la terapia, el cliente y el terapeuta exploran juntos la interacción entre los patrones de pensamiento inútiles y los consiguientes sentimientos de angustia y conductas desadaptativas y su refuerzo recíproco. El objetivo es romper los círculos viciosos para que la persona tenga más flexibilidad para perseguir sus objetivos en términos de relaciones, trabajo, ocio, etc. Este modelo ha sido recomendado por las directrices del Instituto Nacional de Excelencia Clínica (NICE).
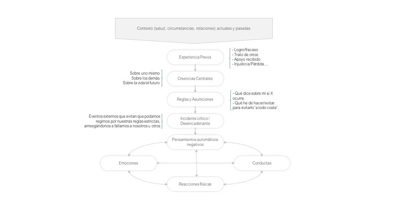
La parte cognitiva de la TCC se refiere específicamente al significado que las personas crean cuando piensan en situaciones, síntomas y eventos en sus vidas, que a su vez pueden crear creencias sobre sí mismos, los demás, el futuro o el mundo.
La parte conductual de la TCC se refiere a una respuesta a esas situaciones, como la evitación, la actividad excesiva / compulsiva o reducida. El cliente y el terapeuta trabajan juntos para garantizar que el cliente se sienta lo suficientemente seguro como para probar sus creencias, miedos, suposiciones y reacciones a los eventos. Mediante el uso de técnicas cognitivas y experimentos conductuales, las personas pueden ser más conscientes de sus reacciones a los eventos y de cómo adoptar otras formas de percibir y reaccionar. Al centrarse en el aquí y ahora, la TCC ayuda a abordar directamente los síntomas angustiantes, reducir la angustia, desafiar los patrones de pensamiento y promover respuestas útiles.
CBT diagram
Si bien la TCC tiene un enfoque presente, también presta atención a las experiencias pasadas, ya sean anteriores o más recientes. Nuestro historial de aprendizaje nos ayuda a comprender el significado que le damos a lo que sucede a nuestro alrededor de forma regular. Identificamos las creencias fundamentales (sobre nosotros mismos, los demás y la vida en general) y las reglas y suposiciones (es decir, qué significan ciertos eventos y cómo debemos comportarnos) como guías de la forma en que lidiamos con las circunstancias actuales.
La fortaleza de la TCC radica en ofrecer intervenciones de tratamiento basadas en habilidades y centradas en problemas y orientadas a objetivos y en evaluar su impacto en la vida cotidiana. Los elementos comunes de la CBT son el establecimiento de una agenda, las tareas y los experimentos de comportamiento y los desafíos de pensamiento.
Comuníquese conmigo para discutir cómo este modelo puede ser de ayuda para abordar sus dificultades.

